Instance Verification Kit (IVK)
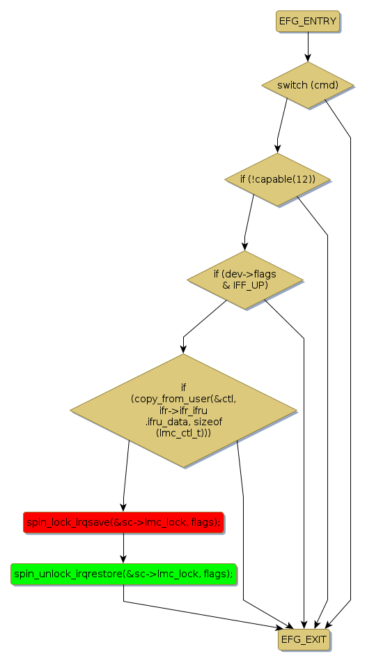
spin lock @ [8814+40+/linux-3.19-rc1/drivers/net/wan/lmc/lmc_main.c]
Instance Signature: lmc_lock
|
The Matching Pair Graph:
|
|
Function Name
|
Control Flow Graph (CFG)
|
Events Flow Graph (EFG)
|
Source Correspondence
|
|
lmc_ioctl
|
|
|
[3513+9+/linux-3.19-rc1/drivers/net/wan/lmc/lmc_main.c]
|